必一运动官网

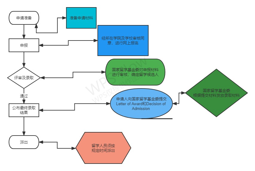
必一运动官网互换奖学金项目申请流程

时间:2021-12-10 20:18 编辑:国际交流合作处临时账

必一·运动(B-Sports)官方网站 版权所有 © http://www.gdevilglobal.com

蒙ICP备05000413号 | 地址:内蒙古包头市阿尔丁大街7号 | 邮政编码:014010